HUAHONG 연간 업무 보고서 발표

2021년,HUAHONG(华虹半导体)연간 업무 보고서를 발표하였다.
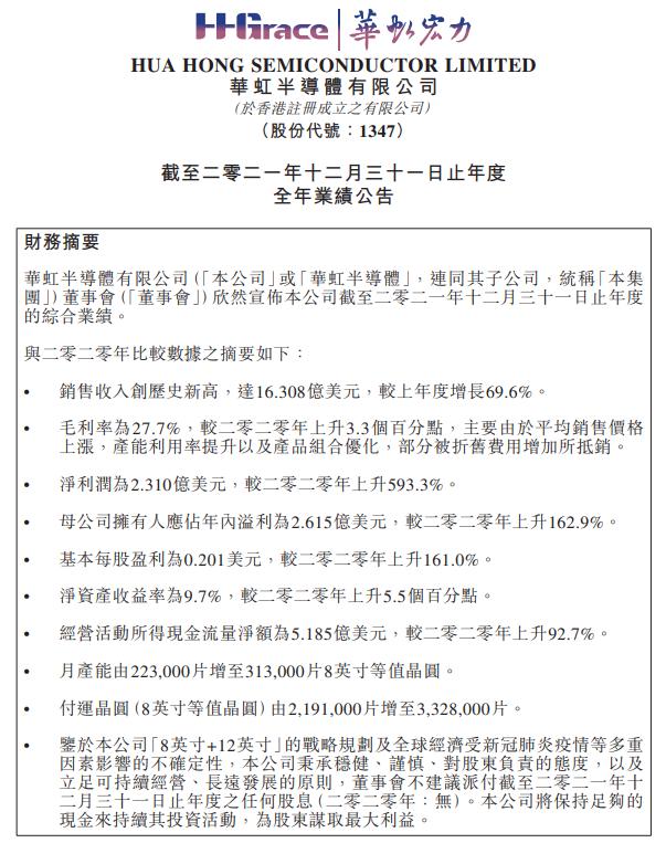
보고서에 따르면 HUAHONG 매출 증가의 원인은 웨이퍼 인도 수량 증가 및 평균 가격의 상승 때문이라고 하였다. 8인치 웨이퍼의 월 캐파는 22.3만 매에서 31.3만 매로 증가, 웨이퍼 인도 수량(8인치 웨이퍼 등가치 웨이퍼)은 219.1만 매에서 332.8만 매로 증가하였다.
2020년 대비 요약 데이터는 다음과 같다.
- 매출 수익: 16.308억 달러로 역대급 최고를 기록하며 전년 동기 대비 69.6% 증가
- 총이익률: 27.7%로 2020년 대비 3.3% 상승, 주원인은 평균 판매 가격 상승, 생산능률 향상 및 제품 조합의 최적화와 일부 감가상각비 증가에 의해 상쇄되기 때문이라고 하였다.
- 순이익: 2.310억 달러도 2020년 대비 593.3% 증가
- 기본 주당 이익: 0.201 달러로 2020년 대비 161% 증가, 2020년 대비 161.0% 상승
- 순자산 수익률: 9.7%로 2020년 대비 5.5% 증가
- 경영활동 소득 현금흐름 순액: 5.185억 달러로 20년 대비 92.7% 증가

